欢迎来到中国白银网! 客服热线:021-53390919
首 页> 资 讯> 有色金属> 正文

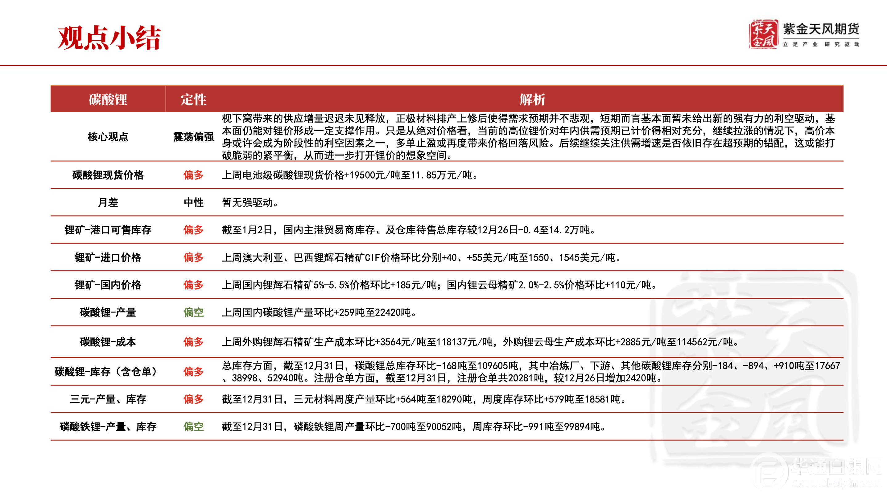
梦想的第四维(碳酸锂周报2026/1/7)——紫金天风期货

2026-01-08 10:17
收藏

免责声明:中国白银网发布此信息目的在于传播更多信息,与本站立场无关。部分内容来自互联网,不保证该信息(包括但不限于文字、图片、图表及数据)的准确性、真实性、完整性、有效性、及时性、原创性等,如无意中侵犯媒体或个人知识产权,请及时来电或致函告之,本站将在第一时间内给予删除处理。若是未经证实的信息仅供参考,不做任何投资和交易根据,据此操作,风险自担。(上海找银网络科技有限公司)
相关报道

热门排行

推荐企业
×